近年来,伴随资产配置需求提升和产品创新加速,ETF市场迎来爆发式增长,成为资本市场中最具活力的板块之一。在这一进程中,券商不仅凭借渠道优势占据主导地位,更通过服务升级、活动运营与AI赋能,推动ETF从交易工具向生态化服务演进,重塑着投资者的参与体验与决策逻辑。

近年来,伴随资产配置需求提升和产品创新加速,ETF市场迎来爆发式增长,成为资本市场中最具活力的板块之一。在这一进程中,券商不仅凭借渠道优势占据主导地位,更通过服务升级、活动运营与AI赋能,推动ETF从交易工具向生态化服务演进,重塑着投资者的参与体验与决策逻辑。
ETF市场持续升温,截至2025年8月29日,沪深两市ETF市场总规模达到5.1万亿元,较2024年1月的2万亿元增长翻倍,产品数量逾千只。这种增长态势使得券商渠道的优势日益凸显。2025年上半年,券商渠道非货币基金销售保有规模环比增速达9.4%,领先于其他类型渠道。头部券商在股票型指数基金保有规模TOP20机构中占据13席,主导地位稳固。

券商服务正从基础的ETF交易功能向全方位投资生态升级,如涨乐财富通、国泰海通通财、东方财富等,为客户提供全面的ETF配置服务,进一步强化竞争优势。
以国泰海通通财为例,该平台搭建了ETF行情专区与研究院,提供从市场分析到交易执行的全流程工具与内容支持,并结合社区运营与交流平台,覆盖投前、投中、投后的完整服务链,帮助投资者更全面理解ETF产品与市场动态。涨乐财富通为投资者提供特色指数估值指标,根据市盈率等估值数据筛选行业低估榜单,帮助投资者把握买卖时机。这种数据驱动的服务方式有效提升了投资者的决策能力。

在内容供给方面,东方财富和国泰海通君弘提供系统化的ETF课程,辅助用户学习了解ETF投资产品价值和投资策略,同时打造专为ETF投资客户设计的交流互动圈子,让投资者分享观点、讨论市场趋势。
具体来看,东方财富通过搭建ETF高手圈为投资者提供互动交流的渠道,集合问答、工具使用、大V创作、专业内容等频道为投资者提供多样化的内容供给和互动。国泰海通君弘更注重用户内容运营,除了在专区内提供丰富的数据解盘和筛选,投教、模拟交易、社区讨论、视频等也是国泰海通君弘ETF专区的特色之处。

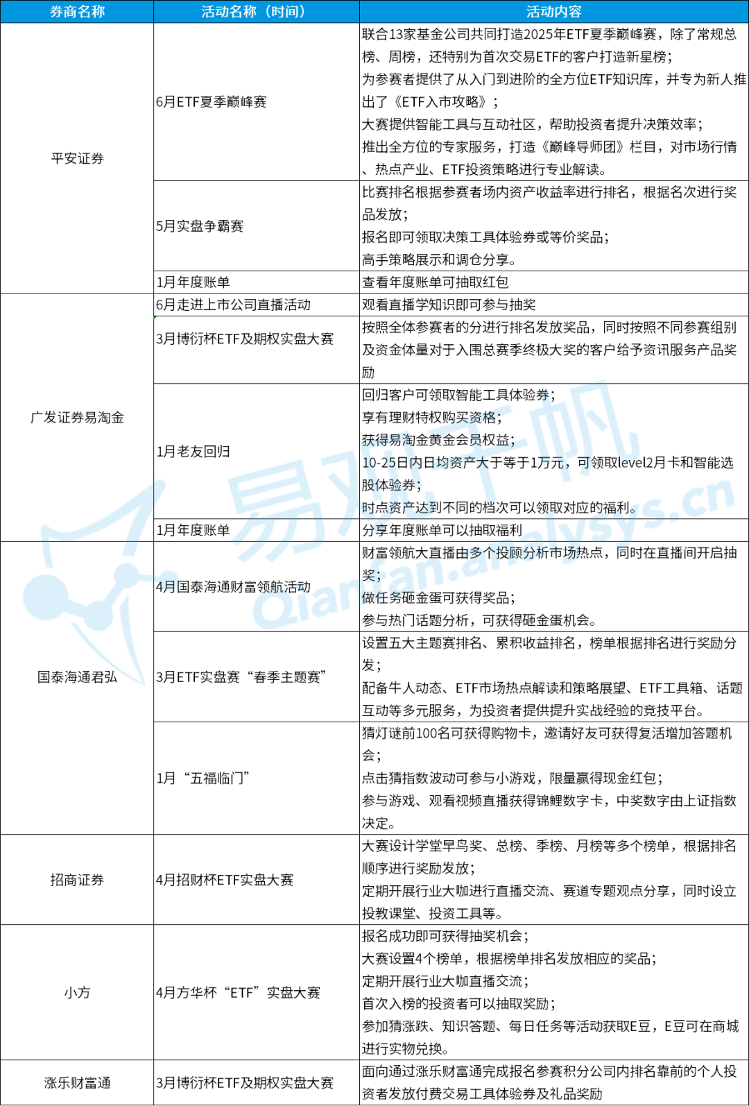
随着ETF的配置价值逐渐凸显,2025年上半年券商APP重点发力ETF活动运营。从活动类型和频次来看,平安证券和广发证券易淘金表现尤为出色,活动运营贯穿整个上半年。

平安证券主要围绕大赛吸引用户,大赛类型包含模拟炒股、实盘大赛,其中ETF是大赛的常驻标的。通过ETF大赛协同投教、激励与互动活动提升用户参与度。参赛者既能深化ETF认知,又能积累投资经验。平安证券以寓教于乐的方式直击投资者对ETF投资盲区的痛点,帮助投资者更深入了解ETF,同时提高了自身在行业的市场渗透和竞争实力。
广发证券易淘金创新上线多款ETF活动模块,针对不同用户需求和认知阶段提供差异化服务。例如宽基ETF大作战、ETF天天试牛刀等不同场景活动,有效降低了投资者接触和理解ETF的门槛,以更具趣味性和互动性的方式,帮助用户逐步建立起对ETF产品及其底层投资逻辑的清晰认知。
招商证券从扩大ETF"朋友圈"服务场景入手,在大赛活动中携手基金公司的基金经理、自家策略首席及资深财富顾问联合开展"大咖同行"系列活动。通过线上直播、深度访谈、互动答疑等多种形式,剖析ETF投资技巧、解读市场动态、分享实战经验,不仅为投资者提供了高质量、多元化(涵盖宏观、策略、产品、实操)的专业观点与前沿视角,也强化了招商证券在ETF生态圈中的资源整合能力与平台价值。这种"朋友圈"效应显著提升了服务能级和品牌吸引力,体现了券商从单一产品销售向生态圈建设的战略转型。
纵观券商上半年活动策略,直播、增值服务折扣与投教内容已成为核心营销“三板斧”,而ETF则当仁不让地成为重点推广标的。其中,实盘交易大赛作为吸引用户参与的主要抓手,展现出强大的吸引力。
一方面源于券商对市场风口的精准把握—ETF规模的快速扩张,有效触达并吸引增量客户资源,抢占市场份额;另一方面,精心设计的活动成为彰显品牌特色、塑造专业、创新或服务至上形象的重要窗口,通过差异化运营有助于提升品牌辨识度与市场美誉度。
对于投资者而言,ETF大赛的价值链清晰且覆盖广泛。它为新手投资者提供了一个低风险、高效率的“训练场”,使其能快速熟悉ETF交易规则与市场特性,在模拟或实盘环境中积累操盘经验,逐步构建个人投资体系的雏形。对于资深投资者,通过比赛可以演练更多的打法,优化自己的投资逻辑,助力其追求更高阶的收益目标。
易观千帆认为,实盘大赛运营核心竞争力在于构建一个融合基础功能与赋能生态的沉浸式活动。除了具备常规的模拟交易功能和交易规则,整合阶梯式的系统化投教内容(涵盖知识、策略、风控)、牛人牛帖、社区等周边功能,以寓教于乐、学练结合的方式,能够显著降低投资者的认知门槛,系统性提升其对ETF的理解深度,从而更有效地服务于投资者教育的长期目标。
AI技术正在深度重构券商ETF服务生态。头部券商依托AI大模型技术,构建了贯穿“陪伴-投教-决策-交易”的完整服务链。智能陪伴系统基于用户行为自动触发千人千面服务,从投资者将ETF放入自选开始,到持仓、清仓的关键环节,都能提供全自动化的陪伴服务。
选品方面,“持仓穿透”功能帮助投资者识别名称相似但持仓结构迥异的ETF,提升产品透明度。多维度数据对比功能支持用户从赛道、涨跌、收益等角度筛选产品,例如平安证券整合估值、资金流与折溢价等指标,提供穿透式分析。
交易执行方面,AI决策与交易系统实现深度融合,成为全天候的一体化平台。如“赛道选ETF”工具结合价量、拥挤度、估值与板块温度四大因子,辅助投资者捕捉交易时机,提升决策效率。
易观千帆认为,未来ETF市场仍具有巨大增长潜力。券商应继续深化业务协同布局,以打造ETF生态圈为核心,推进研究、代销、托管等各项业务协同发力。率先构建AI驱动服务生态、深化业务协同布局的券商,将在ETF时代的新赛道中抢占先机。
