2025年上半年,随着国产大模型发展突破,中国银行业正式步入“AI大模型驱动”的时代。从国有大行到股份制银行,AI大模型不再仅是技术部门的试验课题,更是逐步融入银行战略规划、业务运营与客户服务之中,成为推动数字化转型与智能化重塑的核心引擎。

2025年上半年,随着国产大模型发展突破,中国银行业正式步入“AI大模型驱动”的时代。从国有大行到股份制银行,AI大模型不再仅是技术部门的试验课题,更是逐步融入银行战略规划、业务运营与客户服务之中,成为推动数字化转型与智能化重塑的核心引擎。
本文基于2025年上半年各大银行公开发布的半年报,从战略布局、模型与应用落地、场景创新及未来趋势三大维度,系统梳理银行业AI大模型的发展现状与突破,旨在为银行业智能化转型提供参考与借鉴。
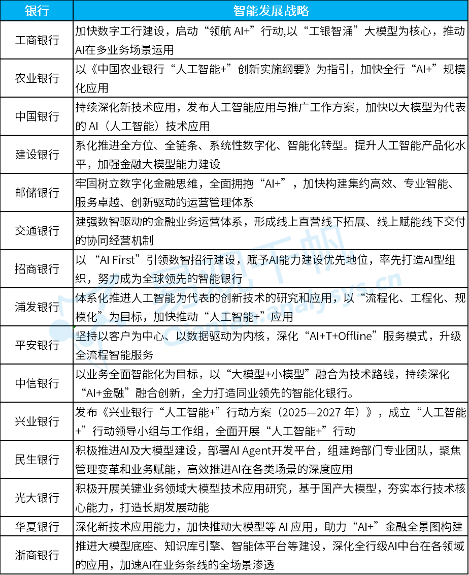
2025年上半年,多家银行在半年报中明确将AI大模型发展提升至集团战略高度,数智化发展将全面融入转型路径。
其中招行再次提升AI+战略核心地位,将8月财富论坛提出的“AI First”战略首次写入财报,指出将“赋予AI能力建设优先地位,持续夯实‘云+AI+中台’ 数智化底座,探索 ‘AI+金融‘、‘人+数智化’ 模式,加快打造数智招行”。工行于今年三月正式启动“领航AI+”行动,旨在构建“AI+业务”全链条赋能体系,提出将构建以“工银智涌”大模型为核心、融合传统人工智能的新一代企业级业务赋能模型,全面推进金融服务智能化升级,并在半年报中披露工行AI 大模型等新技术落地场景当前超过 100个。中信强调构建“科技驱动型银行”,提出将以业务全面智能化为目标,聚焦“大模型+小模型”融合,持续深化“AI+金融”融合创新。
此外,多家银行发布AI专项规划,多强调AI+战略加速落地。如农行2024年底发布《中国农业银行“人工智能+”创新实施纲要》,此次半年报再次强调将以该纲要为指引,加快全行“AI+”规模化应用。邮储提出全面拥抱“AI+”战略,并制定推出《中国邮政储蓄银行人工智能发展规划》,提出实现AI模型与业务发展“互促并进、相融共生”的发展目标。兴业银行发布《兴业银行“人工智能+”行动方案(2025—2027 年)》,全面推进开展“人工智能+”行动。

数据来源:银行2025年半年报·易观千帆整理
2025年上半年,银行业在大模型落地方面取得明显突破,主要体现在自研模型升级与本地化部署两方面。
自研方面,银行自研大模型迭代加速,多家实现规模化场景落地。
当前越来越多银行选择基于国产大模型进行自研适配与迭代,在金融场景中优化表现。半年报显示,工行、建行、招行、中信等均依托国产大模型赋能升级本行自有大模型,今年上半年推动了大模型多场景应用落地。
如工行自研“工银智涌”大模型已覆盖信贷审批、财富管理、合规监测等100余个场景;建行金融大模型日均调用量同比增长96.96%,累计赋能274个行内场景,包括用户端智能客服,员工端“帮得”个人客户经理助理等;招行当前AI累计落地场景已达184个,包括零售、对公、运营、风控、办公等重要场景。
报告显示,招行AI运用报告期内人工效能提升方面节约人工475万小时,同时在采购替代、向客户提供智能推荐服务等方面带来约3.9亿元的经济效益;中信银行“中信大脑”小模型研发平台持续完善建模工具和开发能力,助力建模周期平均缩短20%,累计上线超600个智能模型,重点在风险合规、智能推荐等领域实现规模化应用。
本地部署方面,多家银行完成国产大模型本地化部署,保障安全与体验双提升。
为满足金融业对数据安全和响应性能的高要求,主流银行积极推进大模型本地化部署。中国银行完成DeepSeek-R1、Qwen3等模型的本地化部署,覆盖营销、客服、办公、研发等100余个场景。浦发银行实现全栈国产化算力平台+开源大模型的金融应用,形成大小模型协同的“浦银智启”模型服务矩阵,落地涵盖智慧营销、智能服务、智能管理在内的超50个应用场景。兴业银行智能体平台上架超200个智能体,支持企业内外部智能服务支撑,其中部署全渠道 AI 数字客服,服务客户超 2,700 万人次。借助 AI 进行消保内容审核,已覆盖理财、个贷、信用卡、代销等十余个业务场景,单笔审核平均节省时间达50%。
银行自研大模型代表建设情况

数据来源:银行官网、财报·易观千帆整理
银行业的AI应用正从前中后台的能力支撑,走向面向客户的场景融合服务,突出体现在智能助手服务与APP功能创新两大方面。
一、智能助手从问答到“陪伴式”服务迭代升级
如招行依托大模型,对于大众财富客群,焕新“小招”智能服务,一方面推动智能客服向管家式服务升级,即不止是被动回答用户问题,更是基于智能分析主动探索用户财富管理需求;另一方面是推动客服向专家式服务升级,将回答从“是什么”进一步向解释“为什么”与“怎么做”延伸,进一步满足用户财富投顾需求。对于高净值客群,招行强调数智化赋能私人银行业务,重点从资产配置智能服务升级,与家族信托经营数智化支撑能力提升等方面迭代招行APP尊享版服务体验。
中信综合大模型与Agent等前沿技术全栈升级数字人“小信3.0”,从内助力一线理财经理智能挖掘用户需求、资产配置与智能评估等,对外助力提高对用户投资咨询意图理解的准确性,大力提升财富顾问陪伴服务质效。工行多场景升级AI助手服务,其中对客升级“工小智”,对内升级“工小慧”,面向信贷审批升级AI助手“工小审”,助力用户服务体验与员工办公效率同步提升。
二、APP场景化创新聚焦用户财富体验与客群差异化经营
手机银行场景建设方面,银行当前重点聚焦财富管理场景升级智能运用,并依托大模型分析能力升级个性化精准运营。如工行上线手机银行资产规划服务,落地配置建议解读等大模型应用场景;中信打造智能化全景推荐模型,实现财富产品的跨品类交叉精准匹配、资产配置建议和资讯的陪伴体验;光大银行升升级阳光惠生活APP9.0,强化智能运用,聚焦优化客群分层分群全选与策略制定,同时支持客户智能营销触达,整体依托AI服务能力,升级用户专项经营。
纵观上半年进展,多家国有行与股份银行业的战略定位从“数字化转型”升级为“智能化重塑”,AI大模型相关战略定位更是全面进阶,如招行将AI发展升级到第一优先地位。运用逐步从后端经营提效向前端场景服务创新发展,当前以“财富管理”及个性化经营赋能为运用重点。
从发展趋向来看,后续银行智能服务将从三大方面发展深化,一是投研与决策深化,AI将更多应用于投研分析、宏观经济预测、ESG评级与绿色金融等领域。二是供应链金融全链路智能化,主要通过多模态大模型实现票据识别、合同分析、风险预警的自动贯通。三是客户旅程重构,APP不再仅是功能集合,而是基于AI的“个性化金融伴侣”。
随着技术的不断成熟,AI将逐渐成为银行的产品核心、运营基础与创新源动力。能否在智能化浪潮中构建真正以客户为中心、合规稳健、持续创新的AI能力体系,将成为下一阶段银行竞争力的分水岭。具备强大AI能力体系的银行,能够更好地满足客户个性化需求,提高客户忠诚度,在市场竞争中占据优势地位。
